谢谢您!欢迎光临我们的官网网站
搜索
设为首页
·
加入收藏
English
走进今年会体育官方网站登录
企业简介
组织机构
企业资质
主要荣誉
联系我们
今年会(中国)
集团新闻
通知公告
视频展播
党群文化
集团党建
时政专栏
集团文化
社会责任
文化艺苑
国内市场
市场布局
主营业务
多元业务
精品工程
海外天地
业务概述
海外布局
国际工程
海外风采
趣味百科
学习大讲堂
人力资源
人才战略
教育培训
人才招聘
OA登录
科技创新
行业标准
科技成果
技术交流
项目管理
电子招标
今年会(中国)
集团新闻
通知公告
视频展播
通知公告
当前位置:
首页
>>
今年会(中国)
>>
通知公告
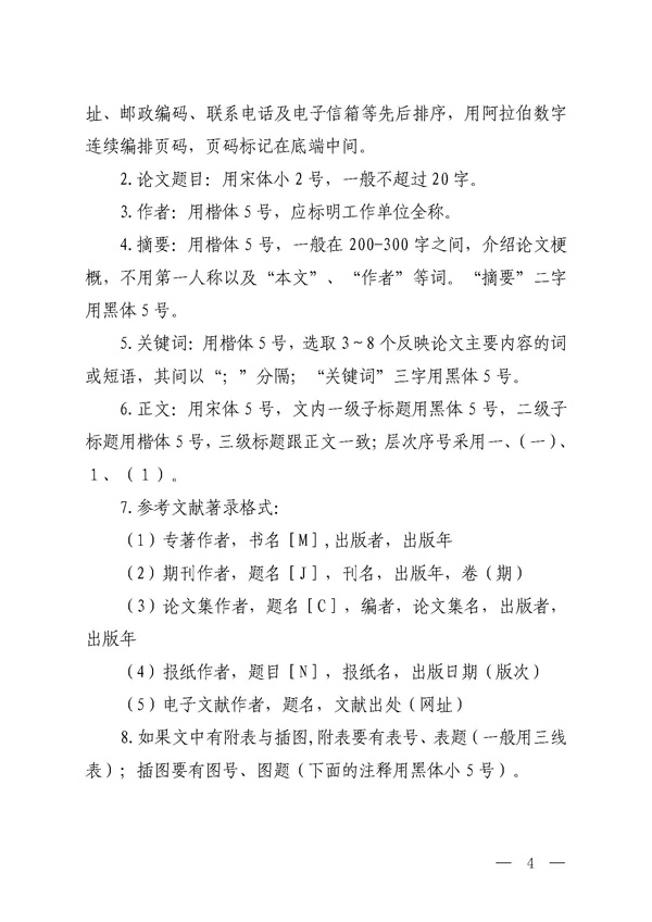
转发征集2016年水利建设和管理优秀论文的通知
发布时间:2016-04-29
来源:
浏览量:
今年会体育官方网站登录 2009版权所有
赣ICP备18002566号-1
赣公网安备 36012102000286号
地 址:江西省南昌县江西千亿建筑科技产业园32号
服务热线: 0791-86829368 联系单位:今年会体育官方网站登录
技术支持
珠峰科技
网络安全网 互联联盟
江西水建公众号
乐鱼网站官网
|
华体会界面
|
开云·kaiyun(中国)官方网站
|
宝威平台
|
ky官方
|
IM网页版登录入口
|
新利网页版登录入口
|
买球
|
亚投网站
|